亚马逊最新更新了关于商品详情页五点描述的要求,新的要求将于 8 月 15 日生效,此次更新堪称史上最严格!

PART.01 亚马逊新规要点
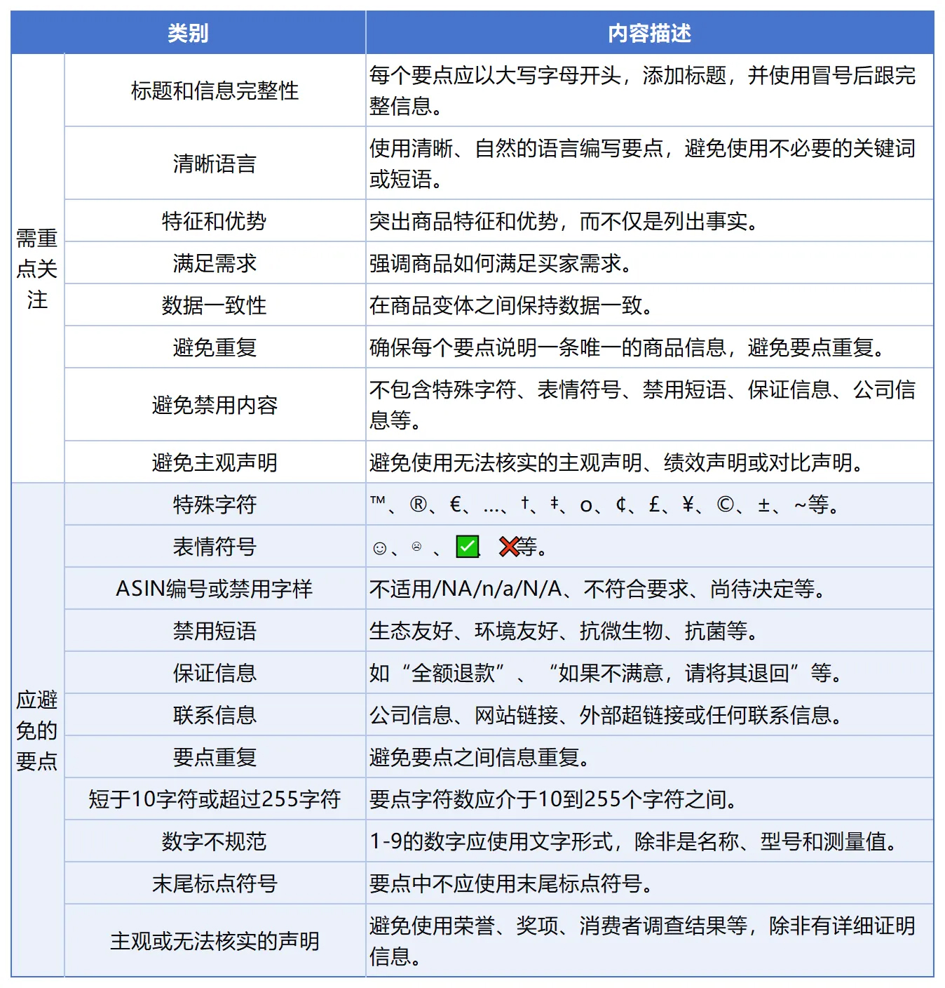
一、特殊字符,表情符号和一些短语(例如退款相关保障)受到限制。具体包括:

a.特殊字符,例如 ™、®、€、…、†、‡、o、¢、£、¥、©、±、~、â 等。
b.任何表情符号,例如 ☺、☹、✅、❌ 等。
c.ASIN 编号或以下字样:“不适用”/“NA”/“n/a”/“N/A”、“不符合要求”、“尚待决定”、“待决定”、“待定”、“待复制”。
d.禁用短语,例如生态友好、环境友好、抗微生物、抗菌、竹制、含竹类、大豆制成、含大豆。有关更多信息,请参阅一般商品限制。
e.禁用保证信息,例如“全额退款”、“如果不满意,请将其退回”或“无条件保证,无限制”。
f.公司信息、网站链接、外部超链接或任何联系信息。
g.要点重复。每个要点必须说明一条唯一的商品信息。
h.至少包含三个要点。
二、亚马逊后台提供了高质量要点编写指南和高质量五行卖点示例。


PART.02 针对卖家的修改建议
1. 已经使用了特殊符号表情的建议自己删除,因为有些卖家为了美观,会添加和产品相关的表情符号等,既然已经出来了这个要求,并且 8.15 就生效,与其让亚马逊提醒,不如自己更新了,现在时间还来得及。
2. 购买售后保障相关短语也不要用了。
3. 除了这些,listing 详情页一些敏感词,侵权词也要注意规避。

PART.03 亚马逊新计划
除了现有的审核流程外,亚马逊还将使用生成式人工智能(AI)帮助卖家优化商品信息质量。亚马逊将会删除不合规的商品描述,并使用 AI 生成合规的高质量要点。亚马逊将提供 AI 生成的质量相关改进供卖家审阅,不会直接发布到卖家的商品信息中。
但是,亚马逊利用 AI 功能生成更丰富的商品信息,卖家的反馈非常重要。如果卖家没有在截止日期之前进行操作,亚马逊系统就会默认修改,在反馈截止日期到期后将自动发布。

不过,卖家仍然可以控制已发布的更改,截止日期过后,卖家可以联系卖家支持团队进行任何更改。
要审核建议的商品信息更新,卖家需执行以下操作:
1. 下载包含建议更改的 Excel 文件。
2. 审核更新内容,在此 Excel 文件中提供反馈并保存。
3. 在反馈截止日期前将包含您的反馈的文件上传。
4. 监控已提交文件的状态,以执行任何必要的其他操作。
需要注意的是,“审核商品信息更新”并没有提供加入或退出此服务的选项。点击审核页面的“下载以供审核”按钮,可以在表格里看到 ASIN 属性、当前值以及系统推荐值,要仔细检查系统推荐的更改是否合理。

一般 AI 推荐的未必准确:
1. 如果系统建议是合理的,可以不用修改,系统会自动更新。
2. 如果是不合理的,那就要在 Feedback 这一栏选择‘Disagree’,然后选择下对应的理由,点击‘上传反馈’下方的上传按钮,等待状态变成‘审核完成’就可以了。
亚马逊希望通过人工智能调整 Listing,达到更好的销售效果,但相比卖家钻研多时的遣词造句,AI 可能并无优势。AI 生成的内容也许更符合亚马逊的要求,但不一定符合平台算法,尤其是对于跑了多年的成熟产品来说,横加干预可能会影响 listing 权重及订单表现。
因此,如果卖家收到这类“商品信息更新”提示,有必要逐一进行审核,以免 Listing 出现错误更改。
各位卖家朋友们,一定要及时关注亚马逊的最新政策,确保自己的商品详情页符合要求,以免影响销售。
